组织人事处(党校)
搜索
目录
返回首页 导航目录
  • 部门首页
  • 部门概况
  • 公开公示
  • 人事工作
  • 师资培训
  • 人才招聘
  • 外事工作
  • 职称工作
  • 下载中心
  • 米兰(中国)
职称工作
    推荐新闻

    学校举办2025年党务干部培训班

    2025-11-09

    2025年江苏技术技能大奖推荐人选的公示

    2025-10-29

    学校举办二级院部内设机构负责人能力提升培训班

    2025-10-28
    职称工作
    当前位置: 职称工作

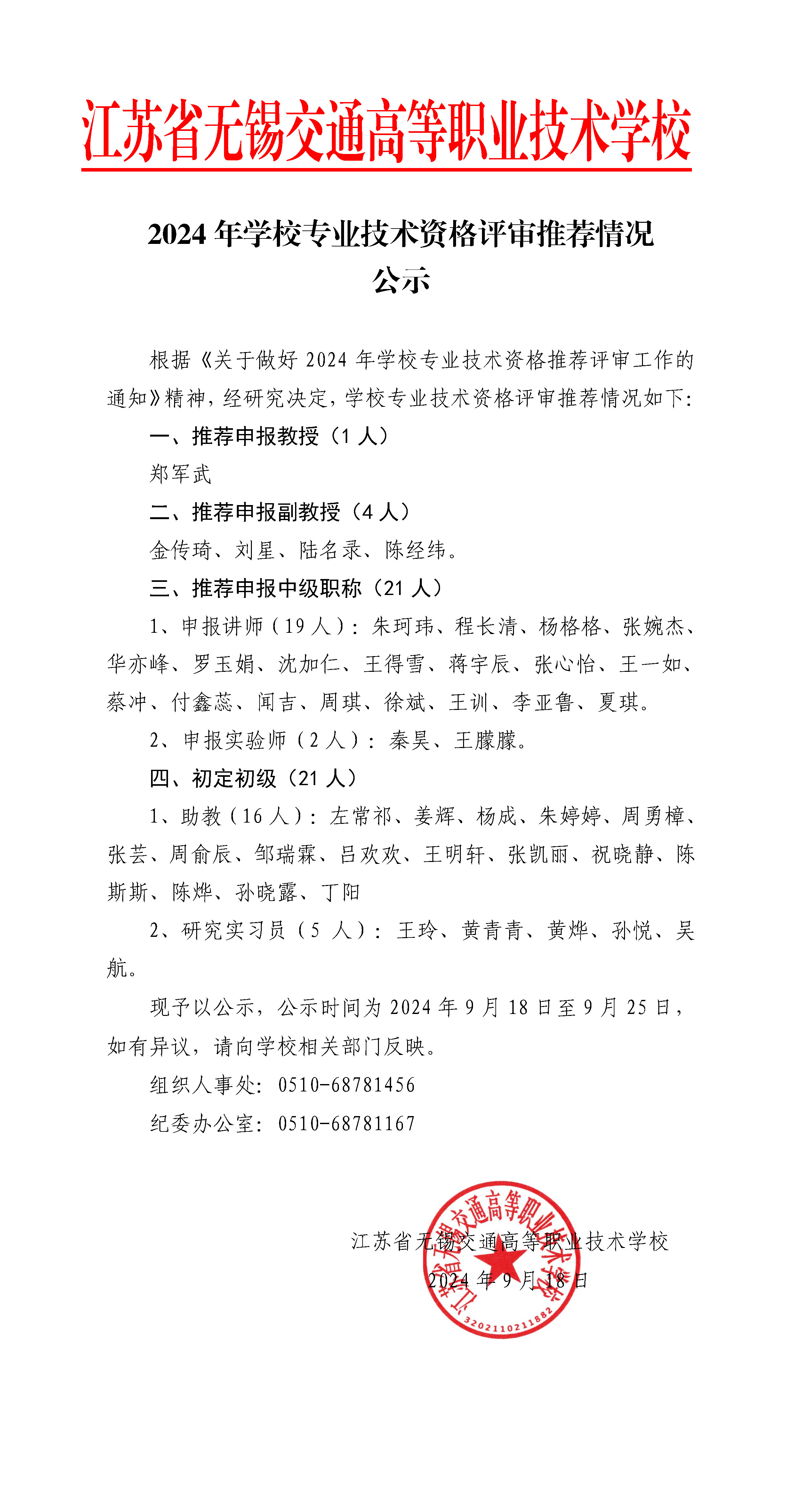
    2024年学校专业技术资格评审推荐情况公示

    作者:组织人事处 来源:组织人事处 发布日期:2024-09-18 浏览量:

    上一篇: 2024年学校申报副高级专业技术资格校内初选入围人员名单公示
    下一篇: 关于学校2024年职称申报材料的公示
    友情链接
    学习强国人民网新华网党建网共产党员网党建微视频江苏机关党建中国共产党新闻网
    版权所有:MILAN.COMCopyright©2020 学校地址:无锡市钱荣路98号

    邮编:214151 电话:0510-68781151 传真:0510-85516647

    备案号:苏ICP备11054600号
    建议使用IE10及以上版本浏览器浏览,推荐分辨率:1920*1080 技术支持:成都依能科技股份有限公司
    华体会官方网页版 | 九游在线注册 | c17官方网站 | 乐鱼手机入口 | 米兰app站官方官网 | AK游戏平台 | 开云官方在线入口 | 开云网页版页面 | 米兰体育 |